以下文章来源于:动脉网
2月16日一大早,医药商业板块大涨:一心堂、益丰药房、健之佳等多股集体涨停,漱玉平民、大参林、老百姓、第一医药等跟涨。
就在前一天晚上,国家医保局发布《关于进一步做好定点零售药店纳入门诊统筹管理的通知》(以下简称《通知》),积极支持定点零售药店开通门诊统筹服务。也就是说,新政实施后,门诊统筹范围内的药品,患者可在定点药店购买,并享受与定点医院相同的报销政策。
当前,医保门诊共济改革已启动,个人账户减少、统筹账户增加,增加的部分将用于门诊统筹。而药店分布广泛,靠近居民社区,为患者购药和报销带来了诸多便利。
门诊覆盖的患者规模大,患者就诊频次相较住院更高,药店纳入门诊统筹,是处方外流的又一契机。借此契机,医药零售市场格局巨变在即。
新规火速落地, 大批药店买药可报销
药店纳入门诊统筹是医保门诊共济改革的重要一环。
2021年,国务院办公厅印发《关于建立健全职工基本医疗保险门诊共济保障机制的指导意见》,当时就已提出,要改进个人账户计入办法。调整统筹基金和个人账户结构后,增加的统筹基金主要用于门诊共济保障。按政策规划,除了要将医疗机构内的普通门诊医药费用纳入统筹支付之外,还要将符合条件的定点零售药店提供的用药保障服务纳入门诊保障范围。
2022年以来,全国多地已正式启动门诊共济改革;2023年,多个统筹地区个人账户划入方式发现相应变化:单位缴纳的医保基金不再划入个人账户,而是计入统筹账户。
作为门诊共济政策的重要配套措施,药店纳入门诊统筹也需加速落地。2023年2月15日,国家医保局发布《关于进一步做好定点零售药店纳入门诊统筹管理的通知》,是加快上述配套措施进程的关键节点。
事实上,在此之前,已有河北、四川、湖北等地已经行动起来,制定门诊共济保障实施细则、药店纳入门诊统筹的条件。
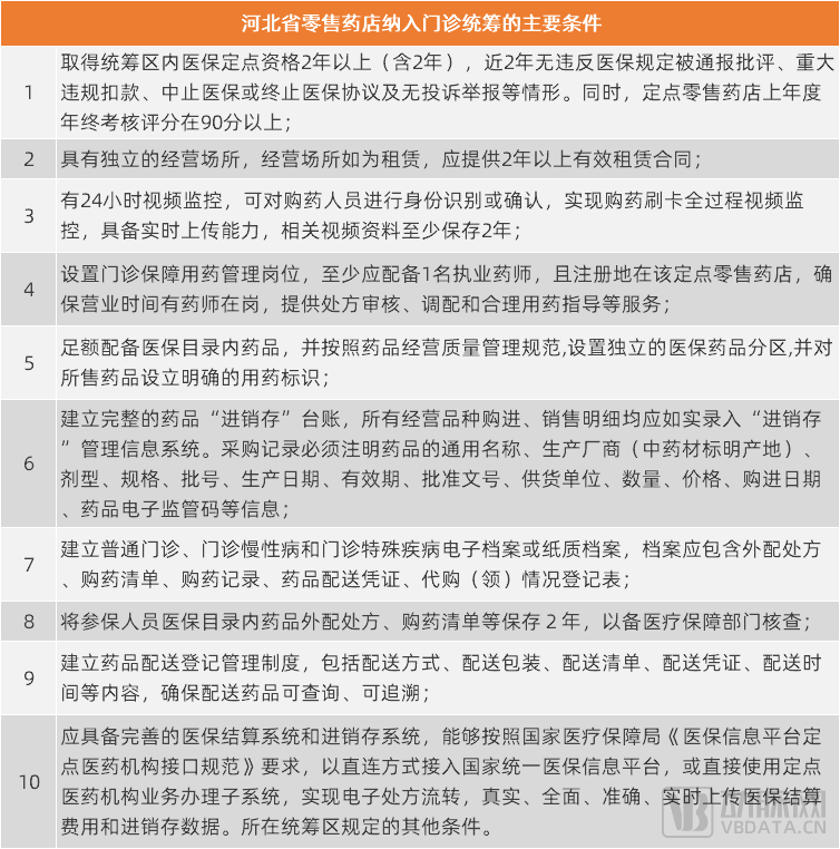
2022年5月,河北省医保局下发《关于将符合条件的定点零售药店纳入门诊保障范围的通知》,罗列了药店进门诊统筹的十大条件,以及陆续开展试点、扩大药店范围的规划。

河北省零售药店纳入门诊统筹的主要条件,资料来源:河北省医保局
按照要求,药店需在医保定点资质、信息系统、药师配备、经营管理规范等方面达到一定标准,方可向医保部门提出申请。其中,要求药店取得统筹区内医保定点资格2年以上(含2年),近2年无违反医保规定被通报批评、重大违规扣款、中止医保或终止医保协议及无投诉举报等情形。同时,定点药店上年度年终考核评分需在90分以上。
截至2022年12月,河北全省门诊保障零售药店共有421家,已实现各县市区全覆盖。
2023年以来,又有武汉、呼和浩特、大连等地开通或新开通大量药店的门诊统筹支付。据近期可统计的公开数据显示,至少已有8000多家药店纳入门诊统筹。
呼和浩特继2022年10月开通了1295家职工门诊统筹定点零售药店结算服务后,2023年2月又开通515家,实现提交申请的药店全部开通。
武汉在政策落地过程中,不仅速度快,所涉及的药店数量也多。2023年2月13日、15日,3天时间接连公布了两批门诊统筹定点零售药店,分别为1000家、4065家,加上此前已公布的名单,共计已有5094家定点药店。
此外,四川已确定了首批19家省本级门诊统筹定点药店,后续还将陆续新增。

部分地区门诊统筹的定点药店数量及报销政策,资料来源:各地医保局
与此同时,各地还制定了在定点药店购药的起付线、支付比例和支付限额。
总的来说,定点药店以定点医疗机构的报销政策为参考,如河北、大连。
相比起住院,门诊就医频次、就医人数要多得多。新政实施后,医保基金的支出情况还有待观察,因此,也有部分地区采用了较为保守的报销标准,例如,四川省本级参照三级医疗机构的标准执行,报销比例较其他等级的医疗机构更低。
按照《通知》要求,统筹地区医保部门要根据近年来本地区门诊费用情况,结合参保人数、年龄结构、疾病谱变化以及待遇水平、政策调整等因素,科学编制年度门诊医保基金支出预算。
值得一提的是,《通知》也指出,定点零售药店门诊统筹的起付标准、支付比例和最高支付限额等,可执行与本统筹地区定点基层医疗机构相同的医保待遇政策。
为了推动分级诊疗,在医保支付整体原则中,基层医疗机构的报销比例在各级医疗机构中最高。因此,《通知》为后续药店的报销标准留出了一定空间。
统筹支付“三驾马车”, 驱动药店零售规模增长
在门诊统筹政策之前,药店已有两个主要的统筹支付渠道:门诊慢特病和“双通道”;门诊统筹与这两大渠道一起,将构成药店增长的强大驱动力。
慢特病方面,为了满足慢特病患者的日常就医用药需求,医保已建立起相应的门诊保障机制。针对慢性病、特殊疾病的相应病种,患者可持门诊慢特病定点医疗机构的处方到定点药店购药,并按相同标准进行统筹结算。
“双通道”方面,2021年5月,国家医保局启动“双通道”机制建设,即:通过定点医疗机构和定点零售药店两个渠道,满足谈判药品供应保障、临床使用等方面的合理需求,并同步纳入医保支付。对纳入“双通道”管理的药品,在定点医疗机构和定点零售药店实行统一的支付政策。
过去,患者购买“国谈”药品用医保报销,只能在定点医院,但医院缺货的情况时有发生。“双通道”政策落地后,患者可以在医院或“双通道”药店两个渠道购买,且能按相同的标准报销。这让患者购药渠道更加多元、便捷,更好地满足了患者用药需求。
对药店、尤其是对专业药房来说,以往主要是与创新药企业合作,承接部分外流的处方。“双通道”政策实施后,医保报销使得药房有机会获得更多患者源。
以上两类政策实施以来,药房均积极争取定点资质;多家上市连锁企业在财报中表现出接入统筹支付的强烈意愿,并披露相应的药店数量。
截至2022年9月,老百姓大药房门店总数达10327家,其中已拥有具备统筹医保报销资格的门店——特殊门诊店789家、“双通道”门店181家。同期,健之佳的3691家医药零售门店中,慢病医保门店有529家,特病医保门店99家,“双通道”药房121家。
截至2022年6月,益丰药房的7684家直营门店中,慢特病统筹医保定点门店1006家;一心堂的8990家直营门店中,慢病医保门店有901家,“双通道”门店204家。
门诊统筹的定点资质,将成为药店获得统筹支付的又一渠道,进一步扩大患者来源。
按照医保门诊共济改革规划,在做好高血压、糖尿病等群众负担较重的门诊慢性病、特殊疾病医疗保障工作的基础上,逐步将多发病、常见病的普通门诊费用纳入统筹基金支付范围。
也就是说,门诊慢特病保障和“双通道”政策主要针对慢性病、特殊疾病、重大疾病,甚至覆盖罕见病;而门诊统筹将覆盖多发病、常见病患者,患者规模更加庞大。
目前,全国医保定点药店有近40万家,分布广泛、市场化程度高、服务丰富便捷。有药店从业人士认为,此次《通知》进一步明确了处方流转平台、长处方的作用,有利于处方外流。但也有业内人士表示,零售药店在门诊共济改革中被赋予的地位与“双通道”药店大体一致,即:医疗机构仍是主渠道,零售药店作为补充。
不过,新政给药店带来的机遇并不局限于外流的处方和患者本身,还在于由此拓展的增值服务。
实践中,多数药店以医保支付为切入点,向患者提供更深层次的服务;通过健康管理、慢病管理、药事服务等,提升专业服务能力,增强患者粘性,继而增加销售机会。
对这些药店而言,医保支付既是服务,也是引流策略;药店既需要医保支付,又要降低收入对医保的依赖。
据米内网数据显示,2021年中国医药零售市场销售额达到17747亿人民币,行业整体增速约8.0%;其中,零售药店销售额4774亿人民币,同比增长10.3%。零售渠道增速快,高于行业整体增速。
现阶段,“双通道”药店仍陆续在全国各地推开,门诊统筹也已快速起步。在门诊慢特病、“双通道”和门诊统筹“三驾马车”的驱动下,院外药品零售规模有望进一步扩大。
新的政策机遇下, 药店需要做更多
带来处方外流加速的巨大机遇同时,门诊统筹也给药店带来挑战更高要求。
过去,处方外流推进存在诸多障碍,这涉及到患者、医保部门、医疗机构等的不同诉求。患者想要更便捷、更专业的医药服务;医保部门想要“花更少的钱办更多的事”,即在以医保基金安全可持续运行的情况下,提升保障能力;而医疗机构对处方外流没有确切动力,甚至并不希望外流。
目前,政策框架已经搭建好,药店要做的还有很多。
比如,以更具竞争力的价格吸引患者,通过集采争取合理成本和利润空间。
因进货渠道不同,药品的销售价格在药店之间、药店和医疗机构之间也不尽相同。对此,医保部门将将参照公立医疗机构药品价格,与定点药店协商谈判,确定医保目录内药品售价,最大限度的降低药品价格;还将加强定点医疗机构与定点药店价格协同管理,使医院和药店的药品价格更加合理。
同时,医保部门还鼓励或组织定点药店参加集采,降低药品价格。
事实上,已有部分药店参加到不同类型的集采中,对药店而言,进入门诊统筹,需权衡集采药品的利润空间与增量患者的关系。虽然集采可能降低利润,但更低的价格也可能吸引更多患者。
药店还需更丰富的专业服务留住患者。
药品+管理服务已成为许多药房的标配,且服务并不局限于单次用药咨询,更聚焦在疾病管理、长期指导方面,维系与患者的联系。这些服务有助于提升患者的用药依从性和复购率。
药品+保险也是创新的专业服务之一。大型连锁药店可运用已积累的药品经营数据,与保险公司、第三方公司合作,为药店用户定制个性化的保险和服务。药店还可为保险公司发现和筛选精准的、有保险需求的用户,便于保险公司进行后续销售转化。在药店、药企及保险公司的一些合作中,将特定药品纳入商业保险支付范围,还能为患者减轻负担。
药店在信息系统、规范化经营方面将有更高标准。
此次出台的《通知》,各地制定的实施细则、统筹支付准入条件,对医保结算系统、进销存系统、药店内部管理等都提出了严格要求。药店需投入资金进行信息技术的更新和维护,建立更完善的处方流转系统,并加强自律、合规经营。
最后,药店也可成为医保门诊共济改革的宣传力量。
在各地陆续启动医保门诊共济改革后,尤其是个账划入变化之后,参保人员对改革的背景、实施路径以及前后变化,还没有足够清晰的理解。尽管各地医保部门已通过各种方式进行普及宣传,但这仍需要时间。近期,多地大众媒体报道了当地医保新政的实施情况,以及由此产生的居民不理解的个案。
药店若参与到政策宣传中,运用自身分布广、贴近社区和居民的优势,用浅显易懂的方式向居民普及政策知识,将很大程度上提升自身美誉度,获得居民信任。
总的来说,利好政策为药店行业创造了更积极的环境,是否能充分把握住其中的机会,需要每个主体更深入地思考和行动。